Image data

Accessing SCAPIS Image data is a multi-step process that is summarized in the image below. For a comprehensive description of the process, please read the following text.
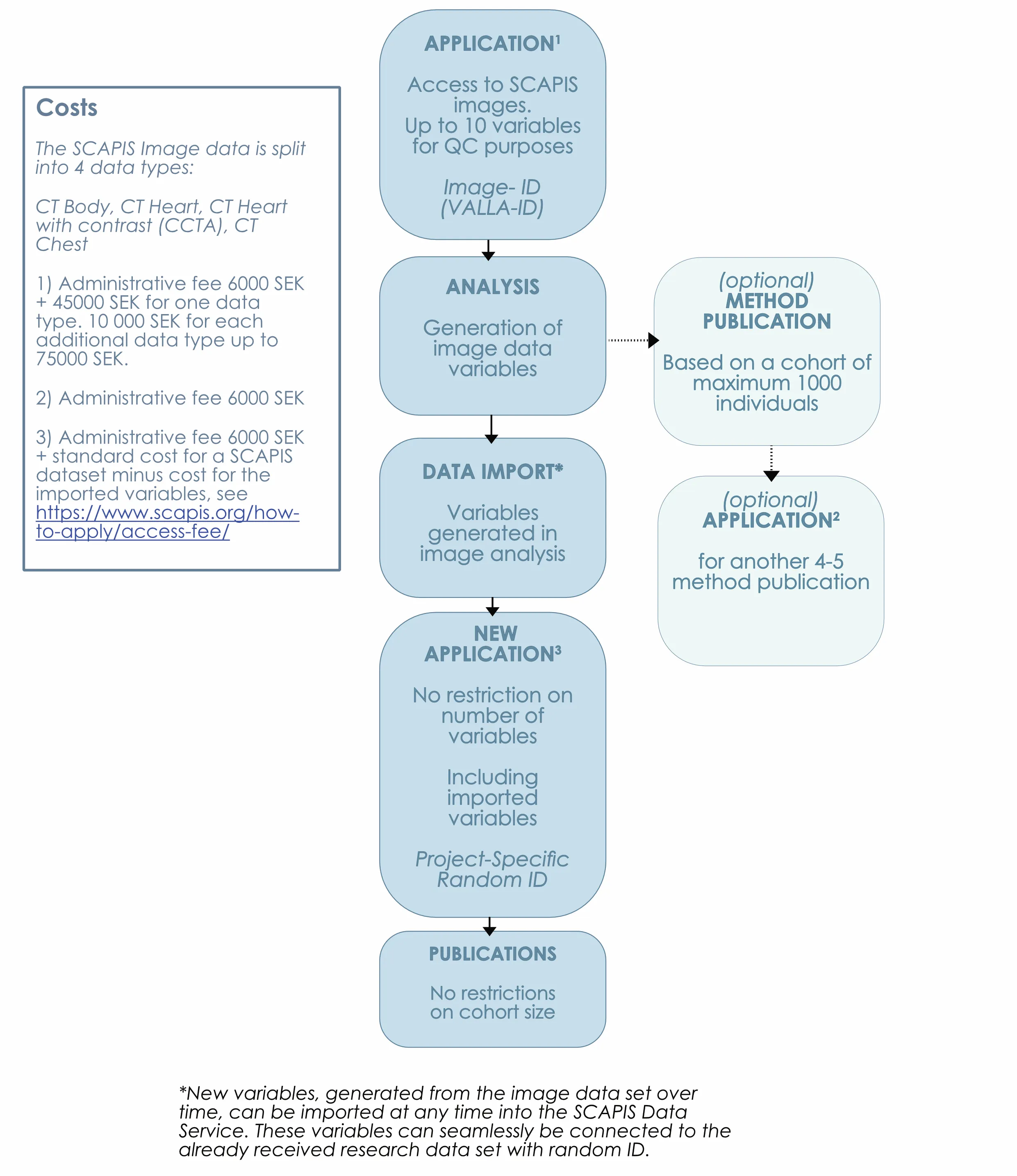
1.
SCAPIS offers no exclusivity to data meaning that more than one researcher can apply for the same data having the same research question. However, cooperation between groups with similar projects is encouraged.
2.
The PI shall be prepared to make newly generated variables from the project available via the SCAPIS Portal in tabular format. SCAPIS will need a description of the generated data after completion of the analysis. Once imported into the SCAPIS Portal, the new data will be available for other researchers to apply for in accordance with ordinary SCAPIS procedures. Important to note, newly generated variables will be tagged with the name of the researcher who generated them. You will always be informed if another researcher applies for access to your data and can evaluate if a collaboration can be formed. Generally, we expect you to welcome collaboration. During the first 24 months you can say no to any collaboration if it interferes with your own research plans.
SCAPIS also encourages the PI to share other outcome data, such as image annotation / segmentation, however, currently, SCAPIS has no capability to help sharing this additional information. Therefore, sharing has to be organized by each individual research group.
3.
Image data provided may only be used for method development within the area of image analyses and for the publication of 4-5 research reports with presented sample sizes of up to 1000 individuals. Note the sample size limitation applies even if access to a more comprehensive image data set (data from up to 30,000 individuals) has been granted. Researchers who wish to publish additional reports based on the same dataset must submit a new application via scapis.org. An administration fee of SEK 6000 will be charged.
4.
Note that the image data is accessed* via AIDA . When the application is approved by SCAPIS the researcher will get instructions on how to access the image data at AIDA.
5.
Note – the image dataset available for wider use is at this point the first version of pseudonymized image data released from SCAPIS. The dataset as a whole may therefore require completion or fine tuning. Input from active researchers is welcome. We therefore encouraged researchers to critically scrutinize data and report errors or potential limitations. Please report to scapis@scapis.org
6.
The image data and corresponding variables are shared with a specific ID, called Valla-ID.
7.
The access fee for one application including one data type is 45 000 SEK +VAT and for every additional data type 10 000 SEK +VAT will be added. The maximum fee will be 75 000 SEK +VAT. A maximum of 10 variables can be applied for in these applications.
8.
For more information or questions related to the procedures please contact scapis@scapis.org.
* In exceptional cases the image data may be delivered on a storage media (disk). In this event the disk must be purchased by the researcher. The researcher may either physically collect the disk with the data in Gothenburg or arrange for a transport company to handle transportation of the disk, at their own risk. If data is corrupted in transit, there is no guarantee that a new copy can be produced promptly.
Access to variables derived from image analysis
Access to variables derived from image analysis is restricted. For researchers wanting to gain access to these variables, approval from the responsible researcher will be required. Therefore, it is recommended that the responsible researcher is contacted in advance of sending in the application for data. SCAPIS assumes that the responsible researcher is willing to share data but may under specific circumstances restrict access to data for certain time periods. The responsible researcher will also have the opportunity to be included as a co-author.